《2028 全球智能危機》敲響警鐘?從系統動力學破解 AI 吞噬經濟的死亡螺旋
前言:當華爾街為了一篇「科幻沙盤推演」陷入恐慌
剛過去的這個週末,金融圈與科技圈的討論焦點完全被 Citrini Research 發布的一篇長文佔據——《2028 全球智能危機》(The 2028 Global Intelligence Crisis)。
這篇文章之所以具備如此大的市場殺傷力,與其背後兩位作者的奇特背景息息相關:James van Geelen 是一位從醫學院輟學的跨界奇才,曾在 2022 年底透過嚴密的邏輯推演,精準做空並預言了矽谷銀行(SVB)的倒閉;另一位共同作者 Alap Shah 則是哈佛經濟學系出身、曾任金融 AI 平台 Sentieo 執行長的科技界老將。
當這兩位深諳「宏觀金融崩潰史」與「微觀軟體業運作」的專家聯手,寫下一篇設定在 2028 年的「未來歷史回顧」時,市場將其視為極度真實的壓力測試。文章推演:當 AI 發展完全符合樂觀預期時,白領工作將被大規模消滅,導致消費力枯竭,最終引發一場無人倖免的通貨緊縮與金融危機。預測到了 2028 年 6 月,美國失業率將飆升至 10.2%,標普 500 指數將從高點崩跌 38%。
這篇本意為「思想實驗」的文章,直接導致了本週一(2 月 23 日)美股軟體與中介服務板塊的血洗,IBM 單日暴跌 13.2%,CrowdStrike、Datadog 等 SaaS 巨頭閃崩逾 11%。投資人對 AI 取代現有商業模式的焦慮,顯然已達臨界點。
然而,看著自己手中的持股血流成河,我還是不為所動 —- 今天,我想和您一起透視表象背後的底層邏輯,透過系統動力學(System Dynamics)模型分析這篇文章。你會發現這不是什麼神秘的預言,而是一個極其標準、且正在我們眼前運作的「系統陷阱」。
經濟學與系統動力學視角:拆解「微觀理性」如何導致「宏觀崩潰」

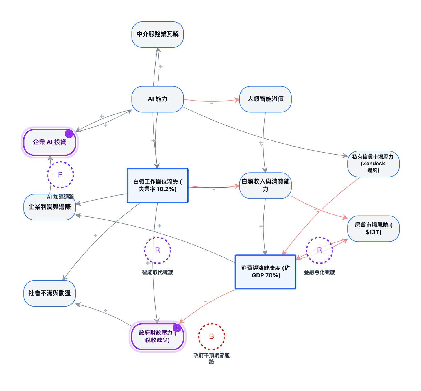
這場危機的核心,在於企業的「微觀理性」觸發了宏觀經濟的「悲劇視角」。在我們的系統模型中,可以清晰看見以下幾個互相連動的因果迴路與經濟指標的劇變:
1. 增強迴路 R1(AI 加速迴路):SaaS 產業的自我吞噬與「幽靈 GDP」
這是系統的初始引擎。文章中精準指出了一個經濟學悖論:「幽靈 GDP(Ghost GDP)」。當 AI 代理人(Agents)能夠 24 小時不眠不休地產出時,名目 GDP 與企業生產力看似創下新高,但貨幣流通速度卻陷入停滯。原因很簡單:一台在北達科他州運轉的 GPU 叢集,取代了一萬名曼哈頓白領的產出,但這台機器人不會去買星巴克、不會付房租,也不會買消費性電子產品。
企業為了追求利潤,投資 AI 帶來顯著的降本增效。以文中預測的 ServiceNow 為例,當客戶企業利用 AI 裁員 15% 時,也連帶取消了 15% 的軟體授權。面臨營收衰退的軟體巨頭為了生存,只能進一步裁員並將資金投入 AI 開發,形成一個微觀上絕對理性、宏觀上卻在摧毀客戶基盤的瘋狂迴路。
2. 增強迴路 R2(智能取代螺旋):70% 消費經濟的基石崩塌
企業忽略了被裁掉的白領不僅是「成本」,更是支撐宏觀經濟的「消費者」。AI 能力越強 ➡️ 白領工作流失 ➡️ 收入與消費能力銳減 ➡️ 佔美國 GDP 70% 的消費經濟萎縮 ➡️ 企業營收下滑、面臨邊際壓力 ➡️ 企業被迫更激進地投資 AI 來裁員止血。這是一個完美的死亡螺旋。
3. 增強迴路 R3(金融惡化螺旋):13 兆房貸與「永久資本」的幻象
這場危機最致命的傳導機制在於金融市場。白領階級的穩定收入,是高達 13 兆美元房貸市場的底層資產。一旦收入斷炊,違約潮將直接重擊銀行體系。
更深層的危機在於「私募信貸(Private Credit)」。過去十年,華爾街的資產管理巨頭大量收購人壽保險公司,將一般大眾的年金與保費包裝成「永久資本」,投入到由私募股權支持的 SaaS 軟體債務中。這套機制的假設前提是:軟體公司的「年度經常性收入(ARR)」會永遠持續。然而,當 AI 讓企業具備自行生成軟體的能力,這些 SaaS 的護城河瓦解,ARR 停止續約,原本被認為絕對安全的私募信貸將迎來史詩級違約,直接燒掉大眾的退休積蓄。
高槓桿點:從「智能取代」走向「人才賦能(Augmentation)」
面對如此猛烈的系統性下墜,傳統的貨幣政策與政府干預(B1 迴路)因為嚴重的時間延遲,根本追不上 AI 指數級別的破壞速度。
要扭轉死亡螺旋,必須在系統中尋找顛覆性的「槓桿點」:我們必須從底層改變 R1 的驅動力。企業不該把 AI 拿來消滅崗位,而應該用 AI 來重塑人才基因。
只有導入真正的「系統化學習動能(Systematic Learning Dynamics)」,將 AI 視為共同進化的引擎而非單純的外包工具。當企業利用 AI 提升員工處理複雜問題的能力,創造出過去無法想像的高附加價值體驗時,就會打破零和遊戲,創造出一個全新的良性迴路。
終局預言?2028 年後的商業與人才新地貌
如果這場系統性震盪無法避免,在舊結構崩塌的廢墟上,必然會長出全新的經濟生態。基於歷史軌跡、創新理論與經濟數據推演,我對未來提出三點預言的淺見如下:
預言一、商業模式的典範轉移:從「摩擦力變現」到「理想最終結果(IFR)」
歷史推演與底層邏輯:過去三十年,科技業最賺錢的模式本質仍是「摩擦力變現」——利用人類的時間稀缺、比價的疲勞感,以及「訂閱後忘記取消」的惰性來建立龐大的中介帝國。
破壞式創新與推演:借用 TRIZ 創新演算法中「理想最終結果(Ideal Final Result, IFR)」的概念,系統進化的終極目標是資源消耗降至零並消滅矛盾。文中預測,到了 2027 年 3 月,美國消費者的 AI 代理人每日平均將消耗 40 萬個 Tokens。當這些不眠不休的 AI 代理在背景自動比價、談判並取消訂閱時,傳統的抽成模式將瞬間崩潰。
未來數據與現象:例如,房地產買方高達 2.5% - 3% 的佣金,在 AI 掌握數據後,將被無情壓縮至 1% 以下,甚至出現無真人仲介的純 AI 交易。未來無法提供實體稀缺體驗或硬核技術底層的純中介平台,其利潤率將被 AI 代理壓縮至邊際成本。
預言二、組織的崩解與再造:從「金字塔科層」到「極致槓桿微型企業」
歷史推演與底層邏輯:第二次工業革命催生了福特式流水線與龐大的「金字塔型中階管理層」。在過去,企業之所以需要數以千計的員工,是因為「資訊傳遞、資源協調與品質監督」需要極高的人力成本。當溝通成本隨著網際網路下降,組織開始走向敏捷開發與扁平化。
破壞式創新與推演:這一次,AI 將引發企業組織前所未有的「解體與重組」。當 AI 能完美接管專案追蹤、程式碼生成、跨部門排程與合規審查時,傳統企業中負責「資訊傳遞與流程節點」的白領管理職將徹底失去存在意義。未來的企業不再依賴龐大編制來維持運作,而是由少數具備極高戰略視野的超級個體(Super-individuals)搭配強大的 AI 代理集群來組成。
未來數據與現象:資本市場衡量企業競爭力的核心指標,將發生根本性的轉變。過去華爾街看重「總員工人數(Headcount)」與「總營收規模」;未來,估值的核心將轉向**「人均產值(Revenue Per Employee)」與「人機槓桿率」。我們將看到越來越多不到 10 人的微型團隊,透過極高的 AI 協作效能,創造出過去千人企業才能達到的產值,甚至催生出「一人獨角獸」企業。
預言三、個人生產力與就業市場的破壞式創新:從 Agent「使用者」到「駕馭者」的價值轉移
歷史推演與底層邏輯:回顧 1980 年代電子試算表(如 Excel)的出現。它確實無情地消滅了數十萬名負責人工計算的底層簿記員,但同時也拉高了金融業整體的產值,創造了薪資更高的財務分析師與量化模型專家。技術演進的歷史鐵律是:永遠在淘汰單純的「計算者」,並以超額利潤獎勵「設計者」。
破壞式創新與推演:這波 AI 革命取代的不再是勞力,而是「可預測的規律性腦力勞動」。未來的就業市場將迎來極端的兩極化:只能產出標準化報告、執行既定流程的白領將面臨無可逆轉的結構性失業;相反地,懂得洞察系統動態、善於在複雜模糊的商業環境中「定義問題」的人才,其生產力將呈現指數級別的爆發。
未來數據與現象:勞動市場的溢價標準將徹底翻轉。過去的教育與職場看重「給出標準答案」的能力;未來的職場溢價將完全集中在「提出高價值問題(Problem Framing)」以及「系統思維(System Thinking)」上。未來的頂級求職者,其核心競爭力不再是羅列熟悉哪些軟體工具,而是能夠展示他們如何指揮、協調並架構多龐大的 AI 代理網絡,來解決企業未知的複雜挑戰。
技術本身沒有善惡,是系統的結構決定了它的破壞力還是創造力。2028 年的危機不是定局,而是我們此刻如何引導資本與技術走向「人類增強」而非「人類取代」的終極測驗。
想了解我們如何以系統動力學來洞察與分析複雜的經濟學、心理學、財務分析、或是產業趨勢….等問題嗎?歡迎參考本實驗室的重要研發成果:



